嘉義縣資訊服務職業工會
嘉義縣褓姆職業工會
Toggle navigation
首頁
關於本會
本會介紹
本會簡介
入會
入會方式
勞保保險給付申請
最新消息
工會訊息
職業訓練
仁安居家照顧
家事清潔
居家照顧
居家喘息照顧
職業訓練
開課訊息
職訓介紹
成果發表
上課剪影
活動剪影
交流觀摩
開會剪影
得獎相片
感謝狀
課程講義
心得分享
檢定成果
相關連結
甄選試題
聯絡我們
照顧服務員專班-職前平日第3班錄取名單
照顧服務員專班-職前平日第3班筆試答案
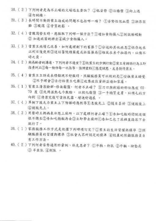
照顧服務員自訓自用-太保職前班筆試答案
照顧服務員專班-在職假日第1班錄訓名單
照顧服務員在職假日第1班筆試資料
115年照顧服務員課程招生中
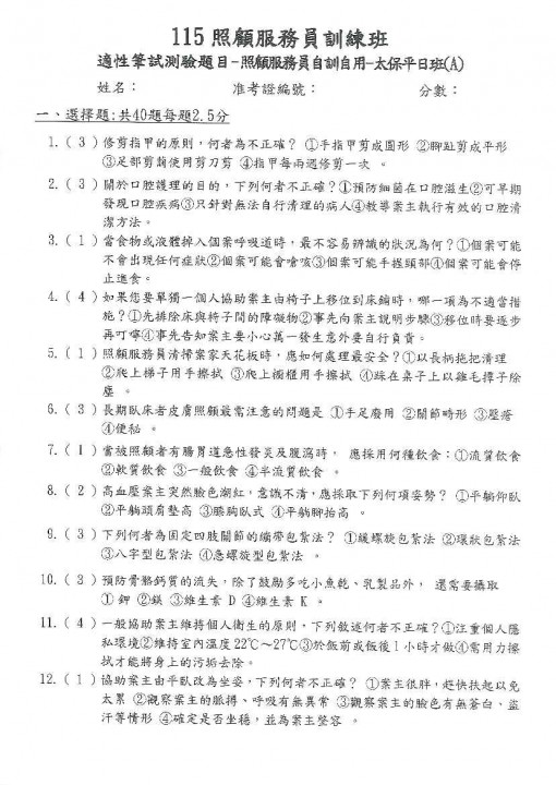
照顧服務員自訓自用-太保職前班筆試答案
首頁
最新消息
職業訓練
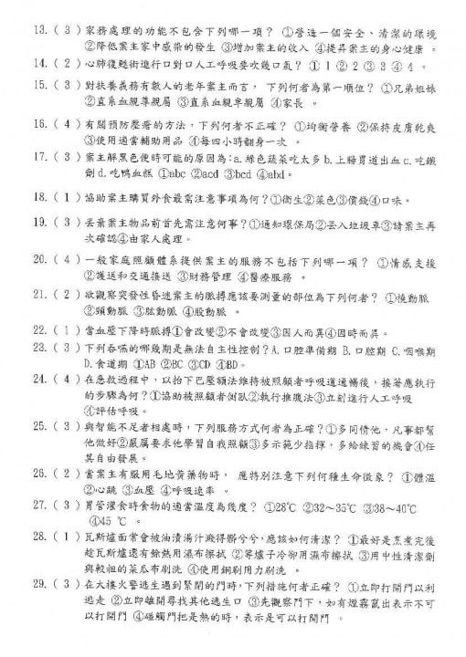
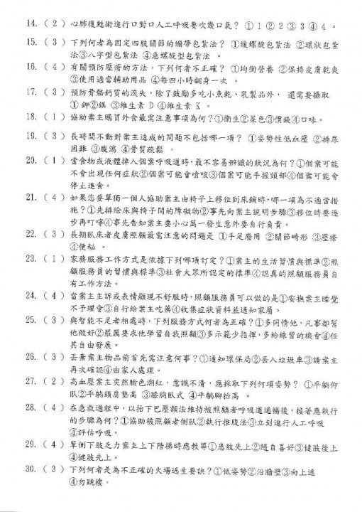
照顧服務員自訓自用-太保職前班筆試答案
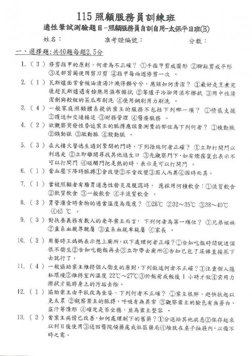
照顧服務員自訓自用-太保職前班筆試答案
開課訊息
2026-03-30
178
工作媒合
(請先填寫基本資料)
姓名
年齡
性別
男
女
連絡電話
電子郵件
地址
查看結果
人才媒合
(請先填寫基本資料)
公司名稱
聯絡窗口
連絡電話
信箱
職缺
待遇
福利
查看結果